
B2B Sports Performance I Match Insights and Training App
Sports clubs and associations can manage players' data safely in one management system, e.g. medical data and performance analytics.
Timeline
6 Months
Deliverables
Customer Interviews
Personas
User Journey maps
Wireframes
UI Design
Research
The Story behind the FIFA World Cup 2014
As part of Walldorf’s SAP Sports and Entertainment team, we built the Match Insights prototype in 2014. With SAP’s cooperation partners TSG Hoffenheim and the German Football Association (DFB), match Insights released the first software version in the fall of 2014. The German Football Association, in cooperation with SAP, developed solutions with which player’s performance during training would get improved. The tool is based on SAP HANA’s in-memory technology. It makes it possible to analyze matches and player’s performances of the opposing team and to plan tactical moves.
Kick-off Workshops
At the beginning, the product teams got together and we had a project kick-off and multiple Design discovery workshops. During the early stages of the project, I helped the product team conduct customer interviews, build concepts and prototypes.
The workshops helped establish buy-in from the key stakeholders of the project.

6 key personas emerged as a result of our UX discovery workshops
The Medical staff
the Game analyst
the Players
the Admin
The team coordinator
the Trainer
Customer interviews
During the first weeks, the teams planned Customer onsite interviews with trainers and video analysts of SoccerTraining clubs. I worked together with the product manager and architects to define the user stories and user flows for the training planner application.
After the customer interviews conducted by senior project managers, I held design feedback sessions with the project stakeholders to validate the requirements for trainers and game analysts. For e.g. I came to understand what information is necessary for players profile attributes such as skill, position and availability. This information is essential for the coach to organise training plans.
Prototyping
Use cases for Match Insights
The Use cases and User story maps emerged from the customer interviews with the Game analyst and Trainer.

The Use Cases cover the Pre-match and Post-match use cases for the Trainer.
Match Insights and Training Planner : User Stories
Based on the player's master data with all relevant KPIs, including availability and health status, Matze can plan his training units.
Game Analyst: Christoph
Christoph needs to provide the coach and the players with game scenes for preparation and follow-up of games, so that they gain confidence and are prepared for success.

Trainer: Matze
Matze needs to plan, execute, and analyze the training to lead his team to success.

Player: Jerome
Jerome needs to consume the match-based performance sequences. As well as the pre- and post-match game scenes to perform well.

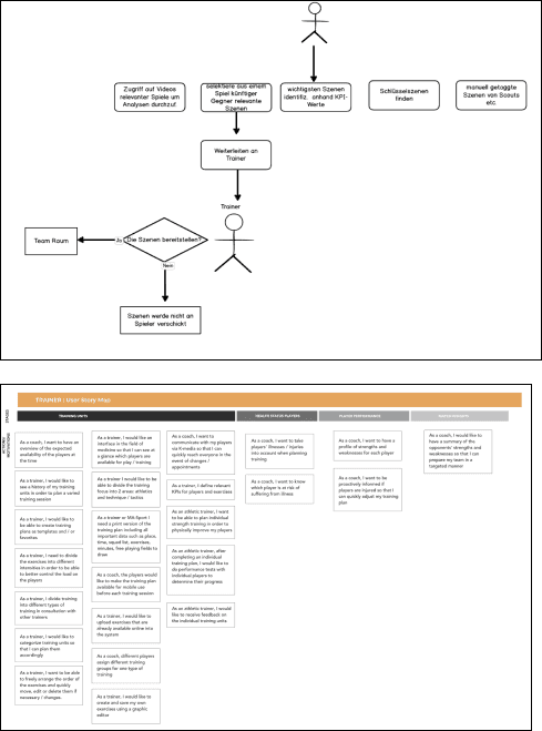
Match insights: Use case
The key customer journey touchpoints in the application solution for the Game Analyst and Player emerged after defining the use cases and story maps.

Matze's Training Planner Storyboard

Matze's Pre-Match Storyboard
Matze's Pre-Match Journey
The User journey map below highlights the five activities of Matze, the trainer, in the Pre-match journey stage. The five activities include determining the performance and health status of the players, planning the training, communicating with the team, performance insights pre-match team, and performance insights pre-match opponents.

Determine the health status of players
The team coordinator records and maintains all the master data of each player. The master data includes the players' KPIs, strengths and weaknesses, availability and players' health status. "Matze" the Trainer, can access the health status of the players in the application suite.
Planning the training
"Matze" starts his day with the following tasks. He plans training slots with all profile information of players based on their availability, KPIs, strengths and weaknesses, and the players' health status. Then the day/ intensity/ duration.
Communication with the team
"Matze" starts his day with the following tasks. He plans training slots with all profile information of players based on their availability, KPIs, strengths and weaknesses, and the players' health status. Then the day/ intensity/ duration.
Performance Insights pre-match team
Matze goes through scenes with the team or individual players, which the video analyst has provided in the group room. These scenes are based on the team's individual player performance. Previously, Matze has sent scenes to the individual players with comments and tags to the video scenes via a communication app.
Performance Insights pre-match opponents
Matze goes through scenes with the team or individual players, which the video analyst has provided in the group room. These scenes are based on the opponent's performance. Previously, Matze has sent scenes to the individual players with comments and tags to the video scenes via a communication app.
Results
Integrated Digital Platform
Successfully designed an all-in-one, cloud-based solution that enables trainers and managers to digitize and centralize sports performance and team management processes in one unified system.
Real-Time Data Processing & Analytics
Leveraged the SAP HANA database to allow real-time processing, analysis, and simulation of vast amounts of performance data — supporting data-driven decision-making for training optimization and player management.
Enhanced Usability for B2B Users
Delivered an intuitive and role-based user interface tailored for professional sports environments, increasing user adoption among clubs and associations by simplifying complex performance metrics and management tasks.

